不知道你在跟ai对话的时候是不是有这样的烦恼,让ai帮我们去解决一些简单的问题,没毛病,做的很好。但是一给到稍微复杂一点的问题,他就各种胡言乱语,这个脑袋瓜呀好像就不太那么灵活了。今天这期视频,我将给大家介绍一种提示词编写的高级技巧,这个方法非常妙,可以大大提升ai的输出质量。那今天这一次呢我会深入的给大家去讲这个链的来源定义,以及具体在prompt编写当中的一个用法。哈喽各位小伙伴大家好,我是曾曾,好久不见。今天这期视频呢我又带着干货来见大家了。我这期视频所有的这个指令我都会免费发送给大家。在经过这半年的深度学习当中呢,我这地方整理出了怎么去学习提示词的一些路径和经验。
那这一切呢都是我自己的真思考、真实践、真感悟,我也将会开设一个提示词学习的专栏,后面呢我也会陆续的分享提示词编写相关的一些方法。老规矩,先赞后看。那在开始之前呢,大家花一分钟的时间看一下这段话。并且呢深刻的记住这句话。ok首先我们来看一下什么是思维链。可能很多小伙伴会想,难道是思维的链条吗?嗯,没错哈,但是我们得拆解来看这个地方的思维呢,大家要注意哦,它是抽象的,是存在于我们脑子当中的。大家想一想链条它是不是环环相扣的呀,一环接一环连贯的。它就像自行车链条一样,每个节点它其实都有自己。
独特的位置和功能。在思维链当中呢,而且每个节点它都代表了一个逻辑步骤或者是推理步骤。这就像一环接一环的推理过程,确保每一步都是有据可依的,有联系的。总的来说思维链我们可以把它总结为以下三个特点。有因果关系、有连贯性、有逻辑性、抽象吗?那我举个例子,比如说当你看到外面的天空变暗了,这是我们观察到的现象吧。然后呢我们大脑会产生这样的一个思考,可能会下雨对不对?所以呢我决定带一把伞,这个是我们的行动。这整个过程呢它就是一个典型的思维链,从观察到天空变暗及输入。预测可能会下雨,以及脑海当中的推断步骤。
然后决定带伞出门呢是输出。那每个步骤呢都是基于前面一个步骤推理所产生的,最终形成一个完整的决策路径。这个时候呢大家一定一脸问号问这和我们编写提示词到底有啥关系呢?别急别急,往下看我再讲一个六年级小王的故事吧。小王呢他偷懒啊,他想要让a i帮他完成数学作业。然后他输入了这样一段指令,给a i问铁柱有五个网球啊,铁柱又买了两罐网球,然后每罐呢有三个苹果,他现在有多少个网球?然后他给出了答案啊是十一。然后又问食堂里面有二十三个苹果,如果他们用二十个做午餐,再买六个,他们有多少个苹果?把这段prompt呢输入给a i然后我们得到了这个答案。小红拿着这个答案呢把作业交给了老师,结果呢被老师抽了一大嘴巴子。小红哭着说,你看这些都是骗人的这是不是就是一个典型的反例啊?故事告诉我们偷懒是不对的。
哎,不对不对,偏了啊。我想说的是ai它不擅长计算。那可能很多小伙伴会想,这就是一个简单的加法题,这么简单他也不会啊。对,小季呢他不擅长,就像我们偏科的样子,那咋办呢?有没有方法解决偏科的问题呢?教呗,一步步教,把它当成零基础的偏科小学生。那我们再来看一下这道题其实很简单,是不是我们只需要几秒钟就能算出正确的答案,但并不意味着我们脑子当中没有去对这个过程做一个推理啊,其实我们有一个心算的过程。比如这个地方比如这个地方有二十三个苹果,然后用二十个做午餐。所以我们会有一个二十三减二十等于三的过程。然后呢,我们再看到题目他又买了六个,所以呢我们这个时候用三加六就等于九。
那大家看啊,这个其实就是我们的一个计算过程。只是这题足够简单,所以我们全部都在脑子当中完成而已。所以我们回到刚才让大家去看了这样一段话,我们人类呢是有思考和推理能力的,我们在说话之前呢,脑子是可以构思一下的。但是ai他没有脑子呀,他也没有心理活动。他的说就是想想就是说所以呢我们必须让他把推理的过程一步一步说出来,他才能基于上面的步骤呢最终推导出正确的答案。也就是说推理线索呢存在于他前面所说的话当中,所以我们这个地方纠正一下小王的错误示范,应该这样提问才对。铁柱有五个网球,他又买了两个网球,每个罐头有三个网球,他现在有多少个网球?下面我们给出他一个推理的过程。铁柱也有五个球加两罐网球球,每罐有三个,也就是六个网球。
所以我们得到的一个计算就是五加六,最后等于十一。然后我们把食堂的这个问题一起抛给他。接下来我们见证奇迹的时刻到了啊,他根据我们上面一步一步的教学,按照我们的这个教学思路来推理,而且完成的非常非常好,这个就是典型的思维链提示。那说了这么多,这个可不是我瞎编的啊,它是有科学依据的。而且呢它是源自于一篇非常非常有名的学术论文。这个概念呢它最早是由现任的谷歌大脑研究员jason在二零二二年提出的那下面这个呢就是论文的名称。如果大家需要这篇论文的p d f版本呢,也可以在后台私信我。论文虽然洋洋洒洒写了几十页,但是核心方法呢就是我上面所举的。
铁柱的例子。也就是说我们在给出示例的基础上呢,让大模型大声说出逐步推理的一个过程。这个就是传说当中的fuel shot少样本提示。这套方法呢其实对于复杂的任务也适用的。后面呢研究人员给出了一个相似的概念,deer's shot零样本提示。也就是我们在不给提示的情况下,两个大模型自己自动把推理过程说出来。哎,这个时候可能就有很多小伙伴好奇了。还有这种好事儿吗?是的。
只需要在我们的原prompt后面加一句,let things stay by step, 不信你试一下。比如像下面这个示例,这个就是直接提问的。但是这个问题很简单,但是他得到的这个答案呢明显错误。那这个时候我们试一下呢,在原prot后面加一句啊,这个时候我们就可以看到啊,大模型的计算力呢表现明显好很多了。但是呢大多数情况下,对于一些相对来讲。比较复杂的这个推理的任务,零样本示例它不一定奏效哦哦,所以呢我们还是得用few shot。上面讲了那么多,我们现在把思维链的本质呢我们去做一个归纳和总结。其实它就是让大模型将复杂的这个任务呢拆解成多个连贯的子任务,然后进行分步骤的推理,并且呢每一步都要把它说出来啊,因为它在推导当中说出来的每个字都会再次作为新的输入说进去,再在这个框架向量当中触发新的字。
在零样本提示之后呢,研究人员又提出了两个相似的概念,自洽性和由少到多后推法。我们将会在后面的视频呢给大家讲解这两个用法。呃,那么思维链的这个本质呢,其实它跟提示此工程的这个本质不谋而合。也就是逻辑本质呢,它不在于你掌握多少技能,而是说你是否有。这个逻辑思维把我们的一个复杂的任务去做一个合理的拆解。ok那上面的这个内容讲完了之后呢,我们接下来看一个实战啊。那如果大家需要我实战案例当中的所有的这个指令的话,你们可以给我一键三连,在后台私信我就可以领取了。我举个例子吧,还是以之前那个仿写董宇辉风格的小作文为例。
这个呢它算是一个相对复杂的任务,不信你可以去试一下它能不能一步两步到位。所以我们第一步就是怎么样呢?我们先拆我们先拆解。就像c链当中提到的一步一步推理,但是具体怎么拆呢?我这地方有一句经常提醒我自己的话,就是向有结果的人学习,站在巨人的肩膀上看世界。那这个地方有结果的人,其实离我们最近的就是g b t了。所以我们这个地方可以通过反向提问法去问g p t。你也可以去查一些权威的文献,也也可以去咨询做这件事儿的专家。那我们以仿写董宇辉风格的这个小作文为例吧,我们去问g p t,你是一位经验非常丰富的写作专家,然后对不同的这个风格有非常深入的了解。我现在正在研究董宇辉的这个写作风格,并希望呢能够高度模仿他的风格,详细描述仿写一篇文章的具体方法论。
好,大家可以看到这个地方分为了研究与分析,先阅读然后再提取啊,第二大步呢就是基于上面的这些分析啊,我们给定一个主题,然后让这个呃g p t帮我们去设计文章的基本结构。比如说引言部分啊,主体段落部分以及结论部分,要求每个部分都要反映董宇辉的。这个结构风格。然后第三点呢就是在撰写的过程当中呢,要积极的去使用董宇辉相关的一些修辞的技巧,模仿他的语气和情感表达,以及在一些细节的这个处理上呢,我们要求他去选择一些句子构造和磁。最后一步呢,就是对我们所写的这个内容去进行一个反复的修订迭代和优化。得到这四步骤的写作方法之后呢,我们就可以把这个方法直接发给g p t o k。我们来看一下具体的这个操作流程啊。首先第一步啊,我这个地方用到了刚才c链当中提到的一个小样本提示。
然后让大家去帮我分析这篇这类文章它的一个特点,句式结构以及文化背景。然后我们可以看到他的这个回答呢其实也非常的精准啊。就是对它的啊主题通常围绕什么历史啊文化展开。然后并且他会通过具体的地理位置去引发我们对传统文化和历史的一个思考啊,包括像这个地方的句式结构,多个并列句和从句比较偏多,以及排比句用的比较多,穿插了大量的中国历史文化等等。整体回答的我觉得还是不错的啊。然后第二步我们再给他这个指令啊,让他提取写作的关键特征。比如说像独特的词汇选择、比喻象征。啊,等等段落结构什么的。
那我们可以看到他这儿抓取的。也是非常的全面的啊,比喻和象征啊,能够将非常抽象的概念呢给它具体化表现出来,以及这地方的语气,还有这个什么个人对家乡或者是文化的这个情感啊,对文化遗产的尊重等等。那在段落结构上呢也写的非常的这个精彩啊,就有引入啊有有语境主题。然然后在这个地方的情感渲染上呢,然后最后的段落总结呢,它会有一个过渡性的句子结束,然后引导我们进入下一个主题,这个我觉得回答也是很不错的啊,然后再看第三步。第三步呢,我们让他基于上面分分析了那么多啊,分析很多要点。在这个基础上让他以成都为主题去构建一个文章的写作框架。我们给到他,那我们可以看到啊,他首先是对啊开篇去做了一个引入啊,比如说像呃有情感的这种描述和历史背景的一个简述哈。然后第二步呢就是对这个历史文化遗产,第三步呢就是对自然和城市景观,第四步呢就是人文生活,最后就是结尾啊用一个过渡性的这个。
诗意和哲理的句子来结尾。这个框架构建好了之后呢,我们让他一步一步来分析各个段落。因为让他一次性输出所有的这个内容的话,可能他会造成注意力的一个稀释,而且不是那么的详细啊。所以我们让他一步一步分段落来撰写,然后呢要积极使用上面的分析的这些内容啊,我们可以看到这个g p t的这个回答啊,你看描述的很精彩。成都的美食是对味蕾的节日诱惑啊,包括像这个地方的,在这个地方每一砖一瓦都诉说着过往的故事,还包括像武侯祠前的三国演义。视觉与情感的盛宴井里的古街,灯火澜姗。每一个转角都是一幅活跃的历史画卷。这个地方等等描述的很细节。
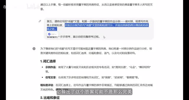
ok第五步呢我们这个地方很重要的啊,写是写完了,但是我们这个地方要引导他自己去对自己所写的这个内容去进行打分,并且指出一些待优化的一些点,我们发到给他啊,那这个技巧其实也适用于大家平时在编写一切的这个prompt任务的时候啊,就是你觉得这个东西他输出了这个答案可能不是那么完美。然后你引导他自省,让他自己去检查自己哪个地方写的不是很好。并且做一个打分。那他这个地方的回答就是什么呢?他做了一个他分别做了一个打分啊,就是从。词汇选择、比喻象征、句式结构等等。啊,你可以看到。有这个八八十七、十五、九十。然后综合得分是七十。
那我们让他去。根据上面指出的这个不足啊。然后让他去做调整。我们可以看到啊,这儿有一个啊原句是成都这座城市用它独有的方式诉说着属于它的故事。调整之后呢,大家看啊这地方加了什么?一种只属于它的温柔,叙述着流转千年的故事,每一句每一篇都让人心底泛起层层情感的涟漪。啊,做的很好啊,包括像后面这个地方啊,就是丰富句式和段落结构这个地方山水间古今交融,每一幅都是自然与人文的节奏等等。啊,所以我觉得这个答案我很满意。你可以将这个结果和没有采用这个步骤拆解的这样一个prompt,去它的这个输出结果去做一个对比。
以上我们让他执行的六个步骤,从分析对象提取关键特征,设计框架,分步骤撰写正文。然后让他自己给自己写的这个分数去打分,指出这个不足的地方。最后呢让他基于上面的这个内容去做优化。那其实以上的这六个步骤就形成了一个非常完整的思维链的逻辑了。大家想是不是我们从第一步一直到最后一步,其实都是在指向一个内容,让他仿写出一个跟董宇辉写作风格高度相似的这样一个小作文。我们拆解开来的每一步,它其实都是层层相连的。上一步的输出结果呢会作为下一步的输入,所以是环环相扣的指向我们最终的这个问题的。再来看一下第二个案例,我这个地方让ai呢帮助我总结文章的一些这个核心的观点。
如果这个地方我们只是直接给他指令的话,请你帮我们总结这篇文章的核心观点。那ai呢它是可能会偷懒的哟,那总结出来的这个观点呢也可能不全面,会遗漏非常多的这个关键信息哈。所以这个时候呢我们就可以用刚才的思维链的方式对吧,让他遵循连贯的一系列的这个工作流程。首先呢我们让他先快速的去浏览一下文章,然后呢简要的去描述一下主题和文章的这个结构。再往下第二步呢,我们再要求他仔细阅读全文,并且呢标记出文章的关键的观点,主要的论据和结论。最后一步呢,我们在基于上面的这些标注的这个关键信息。去提炼出文章的核心观点。以及给到支撑的论据。
这样得来的这个结果呢,输出的质量就会好很多,也不会出现什么呢a i偷懒的这个问题。所以可以看到啊,我们这个地方的每个步骤呢都是基于前一个步骤连贯生成的。这样一来呢我们就可以提高问题解决的这个准确性和结果的稳定性。所以呢大家在编写prompt的这个过程当中的时候,如果出现了这个效果不太理想的时候,不妨这个时候就可以回来看看我的这期视频,看看是不是可以把这个复杂的任务呢拆分成几个小的步骤,以及怎么去拆分是合理的。好了,以上就是今天所有的这个内容了。那大家赶紧呢用我今天的这个方法呢去编写一个prompt,检验一下你的这个学习的成果。如果大家觉得这期视频对你有用的话,帮我一键三连哦。另外如果你对ai应用感兴趣的话,欢迎你加入我的学习交流群。
我们每周呢都会定期在里面分享一些学习干货。我是曾曾,这是一个专注于a i提示词赋能学习和办公提效的频道。好了,我们下一支影片再见,拜拜。
刺鸟图文助手



















